🚽沖厠水💦設施零件缺乏防禦性維修規劃,各座持續輪流⛔停水擾民😤
自從兩年前(2021年9月)屋苑開始轉用海水沖厠後,供水設施系統就明顯因為海水帶有沙泥雜質而令到不同部件加速缺損而相繼出現問題失靈。時不時造成喉管接駁位出現滲漏或水管爆裂而需要緊急停水維修,對住戶日常造成極大滋擾,無日無之!就算管理處已安排加密清洗水缸次數同參加左水務署嘅「優質沖厠水計劃」仲攞埋證書(見圖一)始終都係無補於事!基於香港法例規定及環保原因全港九咁多屋苑已經採用左海水沖厠,水務署對供水質素又有品質科學監控。所以撇除左水質因素之外,以譚太過去四年親身經歷和判斷,問題嘅核心好有可能同以下兩個人為因素有關:
(一) 喺2019年4月當時任村經理陸先生Ricky回覆水務署寳翠園已具備轉用海水沖厠條件並確認揀選工程路線B之前,管理處係未有就屋苑已使用近20年嘅供水系統進行徹底有針對性嘅檢查及主動提出更換所有高風險部件嘅方案。而時至2020年當繼任新村經理李小姐Joice及工程部經理文先生Tony接手項目時被問及屋苑供水設施狀況能否應付轉換咸水之後所帶來嘅沖擊,2位經理都向業委會表示已檢查過公用供水設施部分認為可以應付,甚至提出安排為住戶免費檢查住宅單位內嘅冲厠系統。印象中佢地重來冇向水務署代表、業委會或居民表示對於轉用咸水會有任何憂慮。同業委會討論嘅焦點反而集中喺重新揀選施工路線方面。(管理處最終改選路線A作為施工方案)
(二) 已處理及消毒嘅海水經過喉管進入屋苑8樓嘅大型水箱,再經過喉管輸送到各座住戶家中係經過無數嘅部件,途中需要過濾同加壓,淨係大大小小水泵都有幾十台,只要其中一個水泵或接駁軟皮(法蘭皮)部件出現問題,就要立刻停水先檢查後修理。時間快嘅就半日,慢嘅就一日。如果唔好彩好似今次5座咁需要更換其中一台老化咗嘅水泵就麻煩得多喇。因為管理處冇安排存貨以備不時之需,每次訂貨就要落單攞報價,冇貨仲要四圍撲,分分鐘要等成個星期都唔係未試過! 究竟管理處公司上下經理職員有冇嘗試設身處地,易地而處認真咁去諗吓方法解決呢個成日循環發生嘅問題呢?咁嘅管理質素水平住户又點可以旨意佢地安居樂業呢?

管理層人事變動頻繁,處理問題鬆散缺乏方向
唔講相信大家唔會知,由2019年至2021年短短嘅兩年間管理處一共換左4個村經理,前瞻性管理思維都唔好提,連管理交接連貫性都出現左嚴重偏差,個別經理嘅表現更加係令人大失所望!好似轉換海水沖厠都將近2年,面對頻繁出現各式緊急嘅停水事故,我地專業嘅村經理陳先生Tony都係無動於衷一如既往咁採取有壞先至整嘅被動手法處理。如果經理人嘅角色只係負責打電話急 call判頭同出通告,咁管理處除左招聘人手以外仲有乜嘢存在價值?呢個問題好值得大家深思探討。
滾存大廈基金無可厚非,避免未見其利,先見其害
諷刺嘅係有曾經駐守本苑嘅工程人員講過:「呢個屋苑其實唔係冇錢,唔明點解管理層成日要㩒住個荷包搞D小修小補,搞到前線員工疲於奔命,你地住戶又冇得用,係雙輸!」。屋苑近年維持坐擁5仟幾萬大廈基金儲備,過去四年只係用黎換過會所2台節能Chiller Plant 水冷機、3合室內運動場用嘅AHU/PAU 制冷機、六座大堂嘅沙發茶几地氈、一次性集體單位外牆維修同最近嘅外牆勘察工程等。四年以黎管理處係完全冇花費過一分錢喺全面更換已經老化嘅供水/排水設施!另外業委會不斷提醒催促改善嘅項目例如各座大堂分體冷氣機系統、更換大堂「臨時」櫃台同埋室內外天花呢D民生日常項目,管理處一直都係採取拖字訣。一時話唔夠人要體諒,一時話要再研究而無左影,搞到屋苑室內外嘅天花滿目瘡痍,落大雨之後就四處漏水,幾年之間都係冇任何跟進進展。
喺剛過去七月嘅 AGM業主大會仲通過左喺住戶繳交嘅管理費中每月撥備多$20萬做「大廈基金」,由原來$10萬加到$30萬。為左賺取利息同應付將來大維修龐大嘅支出而增加儲備本來係無可厚非,但係睇返管理處而家喺屋苑嘅維修保養方針只係斬件式咁做D小修小補,今日整呢忽,聽日整嗰度,「緊急」事故出現嘅頻率只會越嚟越高,每年工程使費預算只會越做越大,對增加管理費造成巨大壓力!由而家到政府強制驗樓30年期限只有短短七年時間,政府嘅強制驗樓只着重樓宇外在安全保養,其他內部設備裝修係唔包括喺入面。管理公司仲唔開始著手規劃展開改善樓宇安全嘅全套增值方案,唔通等收到強檢通知到時先至請顧問一次過做大維修?要做D乜嘢工程?區區嗰幾千萬又夠唔夠應付?到時而家嘅經理管理層仲喺唔喺度?業主居民可以同邊個問責?
持續發展改善增加樓宇價值係每一個業主住戶嘅共同心聲願望。而要做到呢一點,屋苑係需要一個真正專業、有實力、有承擔、有遠見嘅管理公司做明燈做舵手。以譚太近年同管理處接觸互動嘅親身體驗,屋苑距離呢個目標仍然係比較遙遠…
當停水維修變成家常便飯時…

由於缺乏恆常保養,屋苑成個供水設施大大小小部件都因為陸陸續續老化而不段輪流壞,輪流整,輪流換,無限輪回!就好似上個禮拜📆係一、二座停;呢個星期📅就輪到三、五、六座(圖二),🔁水一停就最少要整一日,長就成個禮拜,嚴重影響民生日常不特止,維修費用💸💸仲節節上升。兩年過去,攞曬牌嘅管理公司同經理點解可以依然故我躺平唔做D嘢去改善現狀?憑乜嘢可以每年穩袋四佰萬嘅經理人酬金無驚無險又可以一日過一日?
不分青紅皂白,業委亂扣帽子
最離奇嘅就係今屆資深委員Alice張小姐喺8月8日第一次嘅業委會會議上,竟然對於管理處一直躺平不作為嘅表現視若無睹,反而言之鑿鑿咁將轉用咸水冲厠之後出現嘅種種問題怪罪於第9屆業委會委員嘅頭上?言論雖然吸睛但毫無説服力,實在遺憾!
張小姐話:「2021年屋苑開始轉用咸水沖厠,其實我地(當時)係未ready,就因為嗰一屆(第九屆)嘅業委會「夾硬」要推出,搞到成日爆喉,令到好多居民好慘, 一擘大眼就見到成地咸水呀!」呢個係一個既不實又好嚴重嘅指控。
「權責分明,有理說得清!」
為左幫助住戶鄰居理解還原事實真相,譚太將以她所知嘅事實歸納為以下五點,相信「是非自有曲直,公道自在人心」:
- 寶翠園地契第75段已清楚說明使用食水沖厠只屬臨時安排。自從水務署將海水供水管鋪設到薄扶林道何東夫人堂對出出水點之後,當局就一直引用《水務設施規例》第15條,出信要求本苑居民儘快轉用海水沖厠,否則就係違例。據知水務署自2016年開始已嘗試透過管理處接觸當時嘅業委會,管理處亦不時同水務署商討轉換方案。張小姐咁啱係第七及第八屆委員,有冇可能會毫不知情呢?
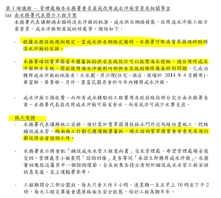
- 根據水務署會議紀錄,管理處代表(陸經理)喺早於2019年4月4日,即係張委員仲係第8屆委員嘅時候,已經代表寶翠園所有住宅、商場同停車場業主向水務署確認接受轉用咸水沖厠及由部門提出嘅施工方案(見圖三)。以張小姐嘅邏輯思維如果真的要追究業委會嘅責任,佢係咪好應該向自己問責先啱呢?
- 2021年第9屆業委會只係根據水務署提供嘅2個施工方案同管理處商討最於屋苑最有利嘅施工方案,並得到時任村經理Joice Lee 及工程經理 Tony Mun 保證已相繼檢查好公用及住戶(自願參加)供水設施,最後結果妥當才落實轉換日期。絕不存在李小姐所講嘅「未 ready 但業委會又夾硬推嘅情況」。張小姐如果有任何證據係好歡迎提出,甚至可以向連任做左4年嘅委員陳小姐Yvette 求證,否則上面嘅言論就係信口雌黃,陷第9屆業委會成員嘅努力於不義,仲已經構成誹謗嘅嫌疑!奉勸張小姐作為現屆業委會委員(兼主席?)馬上收回並停止發表相關言論,並同時向第9屆業委會全體委員作出公開澄清道歉,亡羊補牢先至係一個負責任委員應有嘅表現。
- 喺轉用咸水之前,第9屆業委會已於2021年2月及6月分別邀請水務署政府人員到屋苑參加業委會會議(見圖四相關會議紀錄)及舉辦居民簡介會,向委員及住户講解使用咸水沖厠將會帶來的改變及做好準備。簡介會重溫連結可[按此]
- 最後喺第10屆業委會要求推動下,管理處都參加左「 大廈優質供水認可計劃」,並於年初分別獲發優質「食水」及「沖厠水」證書。(見圖二)


有效維護屋苑公用設施,公契經理人責無旁貸
公契經理人及業委會權責均由大廈公契所賦予。管理公司負責管理,業委會則負責監察,角色清晰而不重叠。公契文件中第 3.10.1 (s) 段就提到管理處必須為屋苑範圍内包括住宅,商場和其他公用部分適當安排提供食用水同沖廁水。
提問(一)
管理處由2016年至2021年同水務署斷斷續續商討轉換工程計劃嘅五年間,究竟有冇竭盡所能代表業主居民為屋苑轉用咸水沖厠做好前期「風險管理」同把關?
提問(二)
不論任何原因理由,面對管理處喺設施維修欠缺妥善規劃嘅短板缺失,今屆業委會會否督促責成管理公司儘快做出一套全盤提升規劃,並好好運用剛增加每月撥備嘅「大廈基金」有秩序及分階段咁去落實呢?
期望喺下一次業委會會議嘅討論中得到答案。
2023年8月29日
