每年四佰萬經理人酬金足足夠抹多一次窗有多


2022年8月第十届業委會第7次會議議決通過招聘顧問為屋苑進行外牆勘察工作
2022年11月9日 管理處完成2023年預算案, 並發通告宣佈2023年每月增加管理費7%
2023年10月17日 清洗外牆玻璃窗公開招標
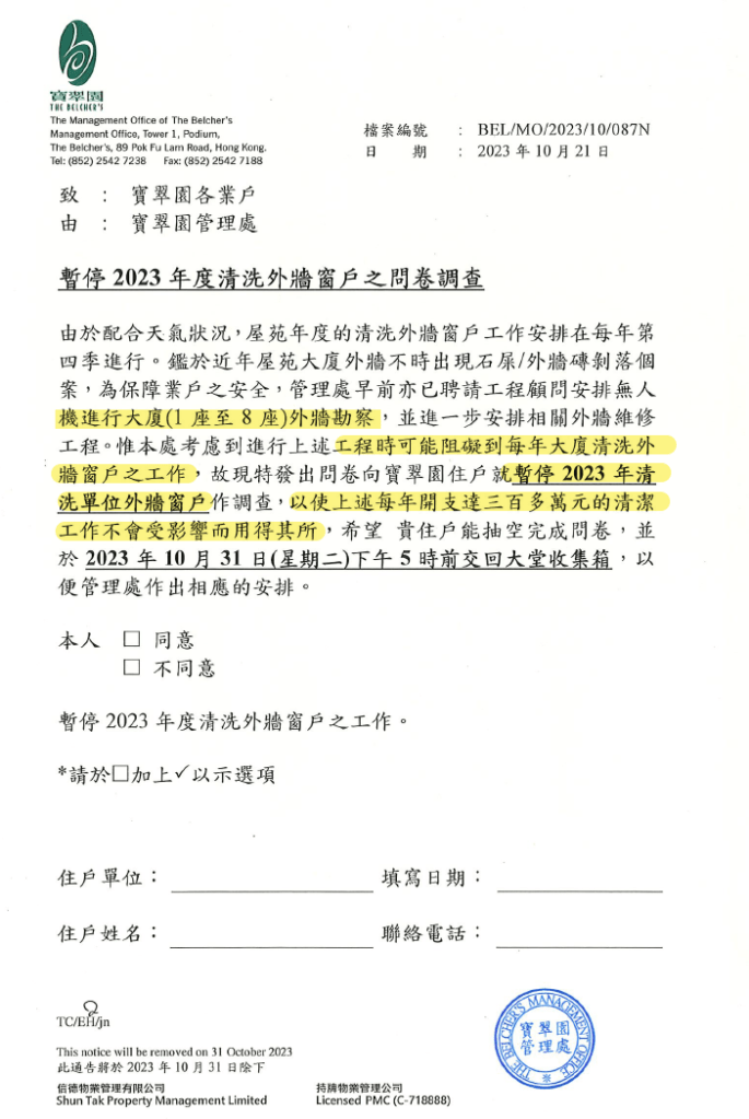
10月21日 出問卷通告話維修外牆會阻礙洗窗工作,仲暗示唔洗窗可以慳返300幾萬
10月31日今日問卷到期,譚太有以下意見及提問:
- 一年一度清洗外窗是寶翠園的傳統。自從2017年政府禁止家傭於進行外窗清潔時將手臂以外身體部份伸出窗外, 並同時規定被清潔的窗戶必須裝上窗花及上鎖,這個外窗清潔服務自有其必要性,而不是一個選項。
- 外牆勘察及維修已於2022年8月在業委會會議中經時任委員投票通過拍板進行。已知六座住宅大樓, 會所及其他公用部份堪察工作已完成,既然通告聲稱維修工程會阻礙抹窗,整個維修工程是否已進行招標?為何未見項目出現在巿建局電子招標平台上?
- 清抹外窗工作不會六座一併同步進行; 管理處一向亦有向居民發出禁棚期的通知,以使清抹外窗工作可以順利如期完成。為何這次外牆維修工程由管理處全權主導,反而未能有效協商?
- 管理處於制定2023年預算案時,譚太已向管理處查詢為何沒有將2023年度清洗外窗費用加入預算案內,並在財務小組會議以及業委會中討論, 亦提出合理建議。唯管理處回覆指預計2023年度抹窗將於2024年完成,因此毋須將$300萬費用加入預算,亦堅持這是管理處的一向做法。如此一來今次建議取消清抹外窗的真正原因是否與制定2024年的財政預算案有關?
- 管理處一方面為清抹外窗工程招標;另一方面又建議取消工程話要慳$300萬。究竟是業委會的意思,還是管理處沒有深思熟慮,內部工作缺乏協調?
- 屋苑每年用於吊船維修保養費用高達$70多萬,而每年一年一度清抹外窗是唯一可以顯現到保留吊船的原因。管理處及業委會在作出決定前有沒有為居民業戶的福祉着想?
- 至於這次問卷設計,美其名是收集意見,實質是將管理的責任推卸給業戶居民。問卷內容除缺乏詳盡背景資料外,亦沒有提出其他可行性選項給居民揀選,例如延期抹窗或延期維修等,問卷設計有指向性,其有效性成疑。
- 問卷業主及租户均可以參予? 管理處如何核實填寫回條人資格? 設最低回復率門檻?管理處將會以何種方式公佈結果?
- 管理處會根據問卷結果行事?業委會是居民與管理處之間的溝通橋樑,在此事中擔任甚麼角色?同意或反對暫停(取消)抹窗?
- 假若管理處/業委會真誠是着重民意,為何不參考2020年週年業主大會中業戶就同年是否清抹外窗的大比數贊成(97.77%)投票結果呢?
一個涉及年度總開支高達3.2% 的民生服務,管理處竟然以問卷方式「徵集」意見並就此作出決定,如此草率實在令人遺憾。期望我們勤奮又落力的業委會委員可以確實回應及適時向管理處提出指導, 妥善解決「外牆維修」同「清抹外窗」兩不誤的簡單問題,免得我們住戶覺得每年上繳給管理公司400多萬元經理人酬金是白繳了!

2023年10月31日
