第二樣又唔見管理處跟得咁貼又反應咁快…

今日(5月20日)係勞工處自從5月中向全港僱主推出「預防工作時中暑指引」以黎,連續第三日發出「黃色工作暑熱警告」,時間由早上10點30分發出至中午12點30分止,目的係提醒僱主要採取合適預防措施,以免僱員中暑。而就喺下晝2點幾暑熱警告除下嘅兩個鐘後喺大閘前就見到兩位保安阿姐擔住2把大遮☂️☂️喺膊頭完全將身後嘅視線遮擋,後面乜都睇唔到咁喺度站崗! 右手邊人閘有太陽簷篷下嗰個仲要擔埋遮,似係怕曬黑多過驚中暑,不如比埋spf 50 防曬做保安裝備好唔好?打交通冇擔遮嘅都要揀個唔曬嘅位企,嗰個位連主幹道薄扶林道東行嘅車都睇唔到,交通棒都冇枝揸手,試問佢喺度站崗嘅作用係乜?點打交通?!
咁究竟指引係點建議而乜嘢係合適裝備呢?
香港暑熱指數
香港暑熱指數的計算程式包含了環境溫度、濕度、空氣流動及太陽熱輻射水平等氣象數據和本港整體入院數字以作考量,因此,香港暑熱指數能適當地反映香港整體市民因熱壓力構成的健康風險。當京士柏的香港暑熱指數達至30或以上,市民便應採取適當的防暑措施,避免炎熱天氣帶來的健康影響。
園內保安崗位每小時換人一次
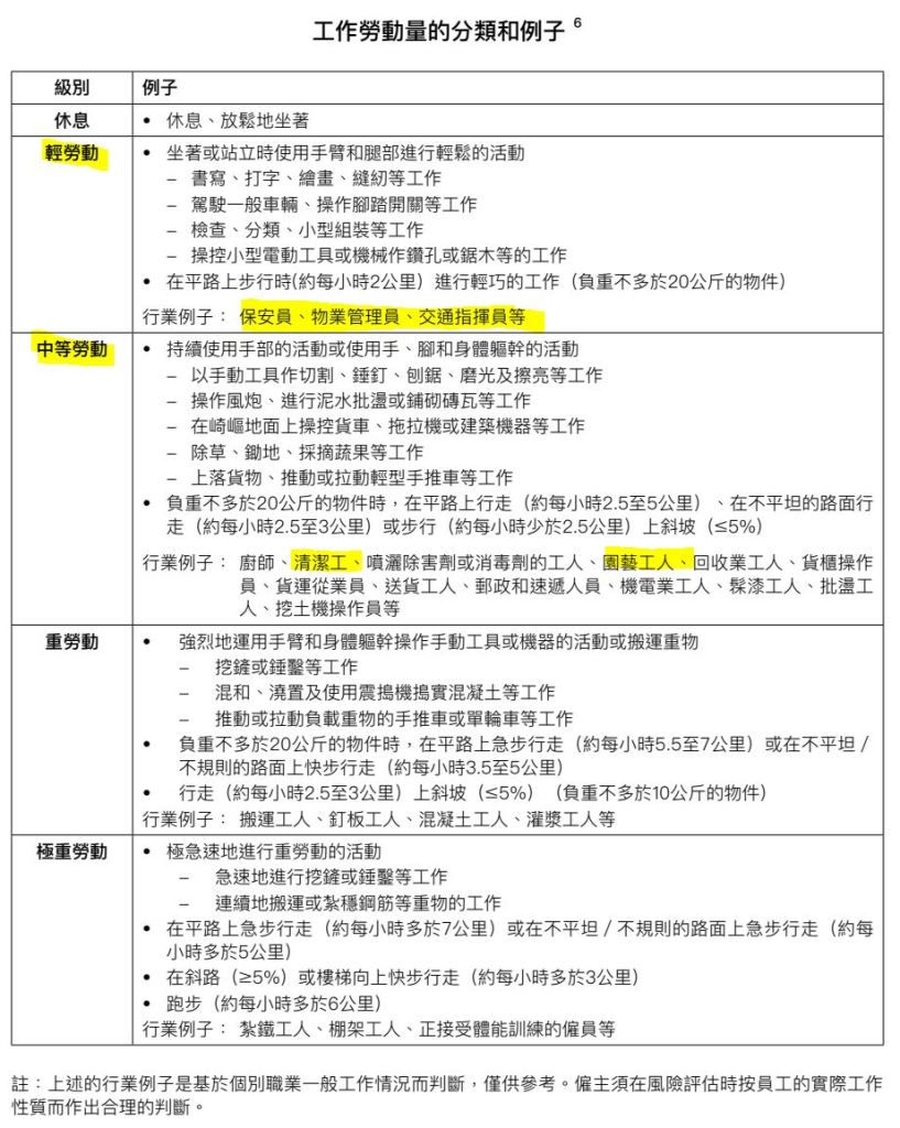
而根據勞工處嘅分類,保安員同交通指揮員呢D屬輕勞動工種,指引只係建議僱主喺紅色暑熱警告發出之下(即指數介乎32至<34度),先需要考慮安排員工每工作45分鐘休息15分鐘。
至於其他從事中等、重到極重勞動的工種人群,例如清潔、園藝、搬運、紮鐵及棚架工人等等,指引就建議僱主應在合理地切實可行的情況下為呢D長時間從事戶外工作嘅設置上蓋或遮擋陽光的遮蔽處,儘量減少員工吸收熱輻射。喺寶翠園工作嘅保安員顯然唔屬於呢個類別,再者外判保安公司一向安排員工每小時轉崗位一次,所以唔符合長時間戶外工作定義。
雨遮太陽遮唔係保安員標準裝備
其實喺指引未正式推出之前,早於4月尾喺屋苑唔同嘅崗位就陸陸續續都見到D保安阿姐阿哥無論係好天或陰天都擔住把大雨遮, 打正旗號遮太陽🌞擋雨☔,一手擔得遮黎仲要中門大開,保安防線蕩然無存,真係連公屋嘅管理都不如!


屋苑聘請保安員返黎唔係擺設,工作要求佢地一眼關七,昅實分辨D外來擅闖人仕,時刻提高警覺觀察四周、截停非住户及為訪客登記証件,發現可疑人物就要追截。管理處同外判駐場主管每日任由得D外判散工(即係炒散唔係長工)保安員喺屋苑擔住D大大把印住「國際警衛」嘅遮站崗,冇得解放雙手認真做嘢之餘,遮擋視線已經不在話下,仲要四圍行黎行去賣廣告,人名牌又唔見佢地戴,毫無紀律。同管理處反映,回覆都係千篇一律話要比D時間比D機會已經入場三年嘅警衛國際,佢做唔到合約長工人手比例要求冇罰則,明明係要外藉站崗嘅又長期比唔到,服務水平根本冇可能達到行業應有水平。 最近國際警衛仲成功通過招標「合法」地將合約價錢提高左9.76%續約4個月,總價達$570萬元!管理處話畀機會承辦商, 邊個畀機會我地呢D業主住戶消費者?!
#管理不善
#服務質素每況愈下
#警衛國際毫無對手之下續約4個月
#保安員屬輕勞動工種
#每個崗位每小時換一次人
#紅色警告先至要增加休息安排
#暑熱警告可考慮提供闊邊帽冰巾及防曬手袖
2023年5月20日




