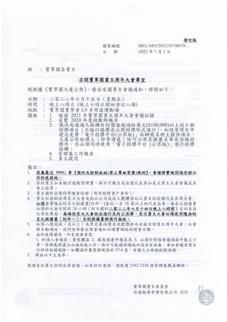
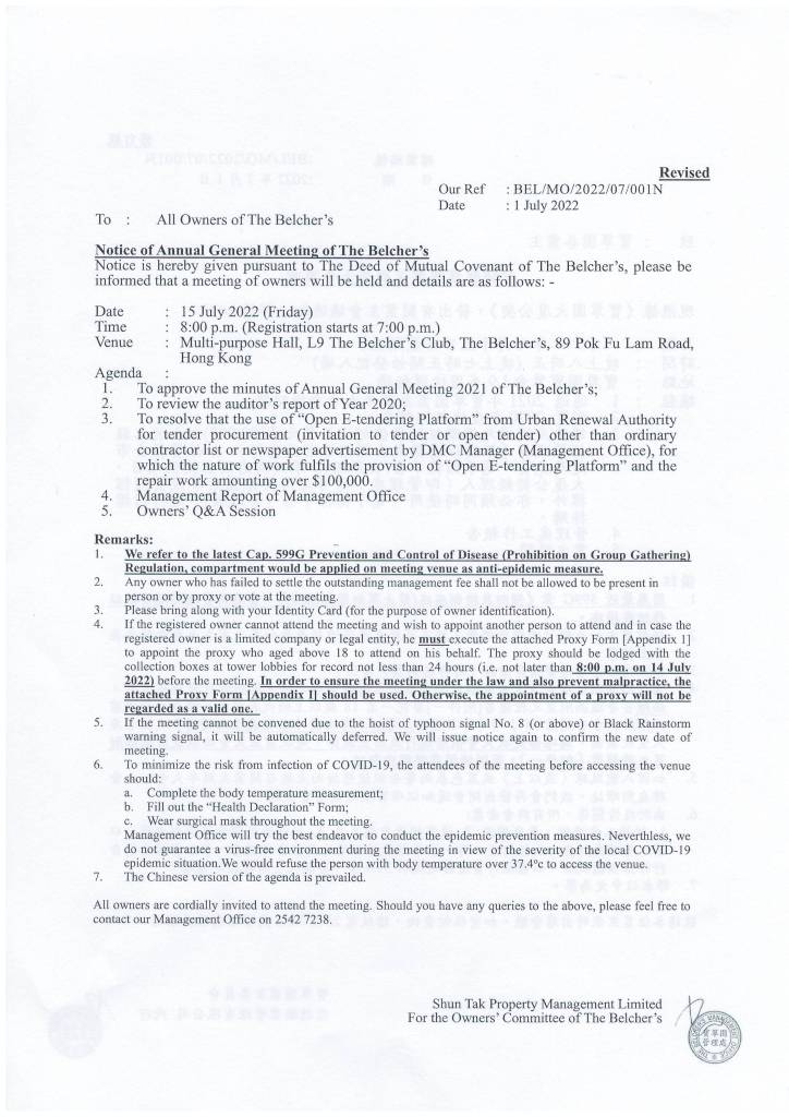
業主大會議程一波三折,經過昨天(7月1日)投訴管理處擅自篡改議程後,今天八號風球過後,終於從信箱收到以下「修訂版」。 然而管理處還沒有正式書面回覆解釋事件經過及因由,我將會繼續跟進及要求一個明確交待。


經核對後,確認議程無誤。然而其他10項防圍標工作守則的議案為何沒有被納入議程內,將會有另外篇幅為大家解構,詳情可[按此連結]閱讀。
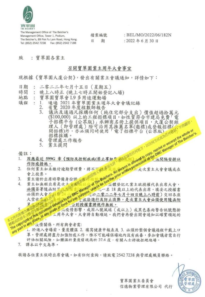
張貼位置獨特,用心良苦?
一向業委會的會議及業主大會通告都會張貼在接待處旁的告示板上,今次管理處竟然揀選了大堂一個最不顯眼的地方張貼通告,亦只用 A4 紙張,與平常哪個住戶在裝修,那一樓層後梯有垃圾問題的通告放在一起,實在「用心良苦」。要守護自己權益,大家還是要將有關AGM 的訊息多轉發及提醒鄰居朋友準時出席為要!



**********************************************************************************
在昨天(6月30日)相隔7.15 週年業主大會舉行還有 15天, 距離管理處關門只剩5分鐘之際,管理處於下午5時55分向業委會全體委員發出電郵通知大會議程已備妥,並已張貼於各座大堂及投入住戶信箱。
由於事前秘書處(即管理處)沒有就文件發送給作為大會主席的我過目,電郵附件通告部份內容更被「經理人擁有版權為由」而遮蓋,需要由我親身到大堂開啟信箱才可以清晰查閱全文。因此當我細閱時才驚覺管理處擅自將第3點的「使用巿建局電子招標平台」的議程篡改,加插了使用平台只局限於「純住宅部份支出」等字眼,與由我及曾委員在 5月30日第五次業委會會議上投票表決通過的議程原意有很大出入分歧!

有見及此,我於今晨(7月1日)已發出電郵及 whatsapp短訊書面要求村經理陳先生及高級經理柳小姐解釋及馬上作出修正,並於今天下午5時前完成,以免錯過召開業主大會需要 14天通知的期限。
對於發生這樣涉嫌虛假文書舞弊行為,作為業主代表我必定保留追究權利之餘,亦希望經理人尊重議會精神,盡快撥亂反正,向業主居民有所交代!



公用地方支出住宅部攤分負擔超個八成,大業主反對使用「電子招標平台」合理嗎?
於5月30日的會議上,在出席大會的5位大業主代表及4位住宅部委員9人投棄權票及沒有人反對的前提下,由我及曾委員兩票贊成的使用「電子招標平台」議案獲得通過,正式成為7.15業主大會議程。投票過後,大業主代表補充表示反對屋苑公用地方工程項目招標使用「電子平台」,卻又沒有解釋為何集體投棄權票。而當我反問雖然大業主在業委會 15票佔6票,但所有公用地方每使用$100的支出,住宅部便要分攤付出$84.34 ,試問大業主有何理據反對?對方沒有跟進回應。
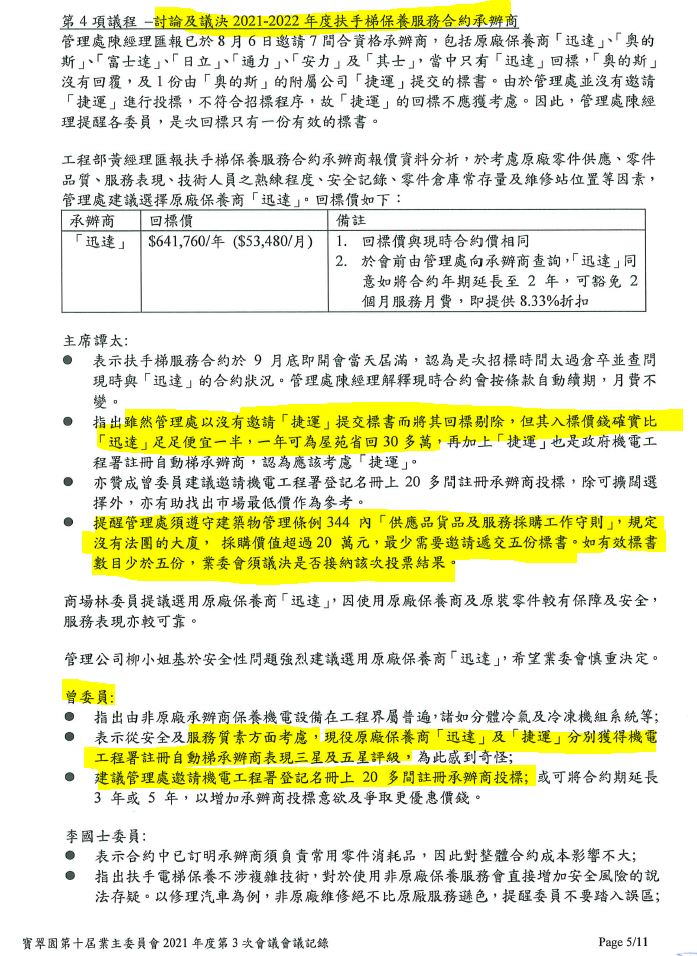
寶翠園外圍面積大,公用地方支出不是一個小數目。戶外扶手電梯保養合約在最近一次招標便只有現役承辦商一個有效回標。在去年九月第三次會議上曾委員及我力爭將合約重新招標,曾委員更建議管理處邀請政府機電工程署登記名冊上二十多間有認可資格的承辦商投標, 一方面擴闊選擇,另一方面亦可找出市場最低價作為參考,可惜重新招標的動議遭大業主全票及住宅部委員一票共七票被否決。在管理處建議下,最終委員通過簽訂三年總價約200萬的合約,才爭取到12.5%的回贈折扣!真是沒有最荒謬, 只有更荒謬!
以下是節錄自業委會第三次會議紀錄,委員討論室外扶手電梯保養合約內容:
2022年7月1日



唔好意思,新搬到宝翠園。請問誰是大業主?及住宅部委員?誰委任?
讚讚
多謝Lorretta 留言。
寶翠園大業主是隆益投資。至於委任, 請致電62288988 聯絡本人或留下電話號碼也可。
謝謝!
讚讚