第五波疫情山雨欲來
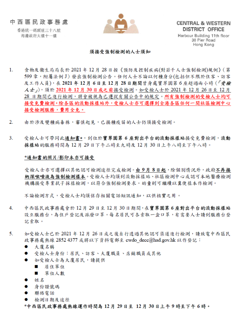
按衞生防護中心早前宣布更新涉及新冠變異病毒株確診本地個案的檢疫安排,衛生署於昨日 ( 12 月28 日) 發出強制檢測公告,任何人士不論以何種身分包括但不限於住客、訪客及工作人員在本月6日至28日期間曾身處寶翠園第6座超過兩小時「受檢人士」,須於12 月 30 日 或之前接受檢測 。 如受檢人士於 2021 年 12 月 26 日至 12 月28 日 期間已進行檢測,將會被視為已遵從有關公告中的規定。

任何人士如不遵從強制檢測公告的規定(即沒有進行檢測,又或未能在政府 訂明人員要求時,提供資料及 電話短訊通知供核實之用) 可處定額罰款 $5,000 ;而該人士亦可能收到強制檢測令,並須於強制檢測令上指明的期間內進行指明檢測。不遵從強制檢測令下的規定,即屬犯罪,一經定罪,可處 第 4 級罰款 $25,000 及監禁 6 個月 。此外,受檢人士應在合理可行範圍內,採取適當個人防疫措施包括佩戴口罩及保持手部衞生,以及除為進行檢測外盡可能在收到檢測結果前留在居住地點並避免外出。
15歲確診鄰居週日從美回港
根據今天(29日 ) HK01報章報道,因應4宗於潛伏期間曾於香港逗留的初步確診或確診輸入個案,有51個指明地方被納入強制檢測公告。公告涉及一名15歲女病人,居於薄扶林寶翠園6座。她於12月15日前往美國。她從美國乘搭航班CX893於12月26日抵港,抵港時在香港國際機場臨時樣本採集中心抽取樣本進行的檢測結果呈陰性。根據從加強監測A組指明地區(高風險)抵港人士規定,她在竹篙灣檢疫中心接受首四天檢疫,期間於12月27日的樣本呈初步陽性。病人於12月28日出現病徵。她於6月19日及7月10日於香港接種兩劑復必泰疫苗。
第6座對開平台一連二天設立流動檢測採樣站 (12月29至30日)
是次民政處在園內設置流動採樣站目的是方便居民,提供其他合規檢測地點以外的一個選擇,強制檢測其間「受檢居民」可自由出入,在園內完成檢測每人可獲派口罩一盒。管理處與民政處協調於流動檢測站運作期間維持秩序及提供一切支援。
第6座居民及工作人員首天接受強檢秩序井然





須接受強制檢測的人士須知
| 項目 | 詳情 | 注意事項 |
|---|---|---|
| 「受檢人士」 | 任何人士不論以何種身分包括但不限於住客、訪客及工作人員在 2021年12月6日至12月28日期間 曾身處寶翠園第6座超過兩小時 | 須 於 2021年12月30日或之前接受檢測 。如受檢人士於 2021年12月26日至28 日 期間已進行檢測,將會被視為已遵從有關公告中的規定 |
| 檢測地點及時間 | 寶翠園6座「受檢人士」可帶同由民政署發出的「通知書」到第6座對出平台的流動採樣站接受檢測,另外亦可選擇到全港各區任何一間社區檢測中心接受檢測服務,費用全免。 結果會以電話短訊通知「受檢人士」。 | 第6座對出平台流動採樣站開放時間: 12月29日 2pm 至 9pm 及 12月30日 8am 至8pm; 通常第一天開放後首數小時會比較踴躍人多,可按情況考慮選擇其他時間檢測。 另外晚上也有機會提早截龍,最遲七時十五分要到樓下排隊。 不接受其他座數非「受檢人士」居民檢測。 |
| 採樣方式 | 由2021年9 月 8 日起 ,除個別情況外,政府不再接納深喉唾液為強制檢測樣本 。受檢人士均須到流動採樣站、社區檢測中心或認可本地醫療檢測機構接受專業人員採集鼻腔和咽喉合併拭子樣本的採樣取代深喉唾液樣本,作為政府接納的強制檢測方式,以符合強制檢測要求。幼童則可繼續以糞便樣本作檢測。 基於健康原因未能以專業拭子採樣進行檢測的個別人士,如有註冊醫生發出醫生證明書證明健康原因,亦可於指定地點索取深喉唾液測試樣本收集包,並將樣本交回指定樣本收集點,詳情可致電中西區民政事務處熱線 2852 4377查詢 | 小孩可由家人代取糞便樣本瓶取樣,然後跟指示交回社區附近診所。 流動採樣站不設收取樣本化驗 |
| 檢測須帶備 | 1. 香港身份證 2 強制檢測人士通知書 (接受正本、影印本或照片) 3. 可接收短訊功能手提電話,作登記及接收檢測結果之用 | |
| 其他檢測途徑 | 1. 於社區檢測中心接受檢測服務(名單連結按此👉🏼社區檢測中心預約系統);或 2. 自行安排接受私營化驗所提供的檢測(名單連結按此👉🏼認可本地醫療檢測機構/私營化驗所名單) | 注意: 於醫管局急症室及住院期間接受的檢測,以及不可就檢測結果發出電話短訊通知的私營化驗所提供的檢測,均不符合上述強制檢測公告的規定。 |
| 強制檢測前兩天已進行檢測人士 | 如「受檢人士」已於 2021年12月26日至28 日 進行檢測,將會被視為已遵從有關公告中的規定 。 | 受檢人士必須保存相關電話短訊通知,在稍後時間供政府訂明人員核實 |
| 已經完成 2019 新冠疫苗接種的人士 | 由於涉及變種病毒株, 審慎起見,已接種疫苗的人士仍須接受檢測。 | |
| 自行透過其他認可渠道進行檢測之「受檢人士」上報檢測結果途徑 | 如受檢人士已於 2021 年 12 月 26 日 或之後自行透過其他認可渠道進行檢測,請致電中西區民政事務處熱線* 2852 4377 或將以下資料電郵至cwdo_decc@had.gov.hk 以作登記: 大廈名稱/ 受檢人士身份:居民、訪客、大廈職員、店鋪職員或其他 如受檢人士為大廈居民,請提供: 居住單位/ 單位人數/ 姓名/ 身份證號碼/ 聯絡電話/ 檢測日期及途徑 | *中西區民政事務處熱線2852 4377 運作時間為12 月 29 日 至 12 月 30 日 上午 9 時至下午 6 時 |
| 受檢人士如有病徵 | 應立即求醫,按照醫護人員的指示接受檢測,不應前往流動採樣站及社區檢測中心。 | |
| 有需要的獨老、雙老及有特殊需要人士 | 可由家人向在場當值流動採樣站職員要求協助或致電2852 4377 與中西區民政事務處聯絡查詢。 |
民政署強制檢測安排 – 通知書連結

管理處通告:第6座強制檢測通告 – 通告連結
強制檢測目的是配合衛生防護中心盡早找出隱形帶病毒者,希望透過大規模檢測,有效切斷傳播鏈及阻止疫情蔓延。在此祝願確診鄰居早日康復,六座受檢居民身體健康,順利完成檢測及盡早回復一切生活日常。🙏🏼
2021年12月29日
