望穿秋水,第一次的業委會會議終於在上週五 (6月11日) 得以召開。有別於去屆會議安排,這次議程完全沒有參考委員意見而是由管理處一手擬定,而開會日期亦比去屆足足來遲了一個多月才可召開。 內容主要是圍繞幾項有關民生事項投票,而其他重要的議題如通過修訂議事常規、成立各個工作小組、選出小組召集人及開展各座大堂傢俬更換佈置諮詢工作就被管理處以各式各樣的理由拒絕放上議程討論。
主席選舉
在沒有其他競爭對手及在六位住宅部委員的支持下,我榮幸地成功連任主席一職。在此衷心感謝每一位對我投下信任一票的委員,我將會盡快召開第二次會議與委員商討更具迫切性的議題,更希望能夠順利成立各個工作小組早日與居民共商屋苑事務。
更換會所冷氣機組工程
會議中顧問公司ISPL花了不少時間篇幅報告總值超過七佰多萬「會所冷氣機組工程」的招標結果、分析以及解答委員提問。 最終各住宅部委員一致通過贊成顧問公司推薦的承辦商及由管理處代為申請港燈「智惜用電樓宇基金」上限25萬元的資助,預計兩部冷氣機組將會分別於本年底及明年二月完成更換。
而相比於兩年前最初次的招標,這次基本項目回標價錢有所明顯增加,主要的分別在於:
- 機組噸數由150噸上調至200噸
- 機種不同,多了變頻節能功能,更加環保省電
- Factory Acceptance Test厰房模擬測試
- BMS智能優化系統裝置
- 更換生銹風喉
- 機價上漲
通過要求水務署押後屋苑改用咸水冲厠期限?
背景
水務署代表曾於今年2月24日第9屆第11次業委會會議上列席講解, 表示經過多年與管理處的磋商,署方早於2019年6月已完成鋪設咸水供水點至薄扶林道近何東夫人堂正門旁邊的花槽(如下圖B點),要求屋苑盡快改用咸水沖厠並得到當時管理處回覆確認。
然而在署方與管理處跟進過程中,由於人事更替,管理處新的管理團隊遂於2020年5月提出要求將供水點改回到屋苑原有沖厠水接駁點(如下圖A點), 即大門近第三座的一方,署方表示同意並提供了詳細的施工安排及交通措施,預計工程需時約三個月。席間本人及部分委員建議水務署派員到屋苑舉行居民大會,直接向住戶講解有關條例、工程安排及轉用咸水沖厠後對住戶室內設施的影響及應對方法 ,而建議亦得到署方即場答允可以落實。

問題議程

在接收到上述議程通知時(即通告張貼各座大堂的當天),我已即時發電郵向管理處李經理反映議程「要求水務署押後屋苑改用咸水冲厠期限」 缺乏理據及超出業委會及管理處作為公契經理人的權限。 水務署雖曾來信要求六月展開工程,但在管理處反對下,署方於4月23日的回郵中已沒再有提及確實施工日期 (非轉用咸水期限) 並表示可隨時舉行居民大會,因此管理處應繼續與水務署商討居民大會安排及有關工程開展細節而不應要求委員就不恰當議題投票。
會議上管理處李經理匯報水務署仍有很多問題遲遲未有解答,極之擔心署方於6月內隨時到場展開工程,因此堅持要求委員表決押後。另一邊廂,她又表示水務署初步已同意於6月25日舉行居民大會,信息自相矛盾。至於建議押後工程的理據是李經理認為水務署必須圓滿解答管理處及住戶提出的疑慮方可讓其展開工程的做法較為周詳,必要時亦有可能需要舉辦多於一場的居民大會云云。(水務署簡介會通告: 按此連結)
考慮到管理處提出的顧慮, 全體十五位委員幾經磋商後最終同意及通過以下修改議程:
「議決及通過要求水務署押後屋苑改用咸水沖厠工程開展日期至不早於2022年1月1日 (目標於2022年內開工)」
會所花園水池不作任何優化工程再次養魚
自去年十月近會所側門的水池出現大量魚類死亡之後,管理處一度將水池還原觀賞池的功能並放入漂丸抑制菁苔生長。而在收到居民意見反映希望重新飼養鯉魚後,管理處於三月底已靜悄悄的在魚池附近貼出通告,表示正積極研究水池優化工程,並預告有額外資源投放及經常性開支(如下圖)。



正確的事正確的做
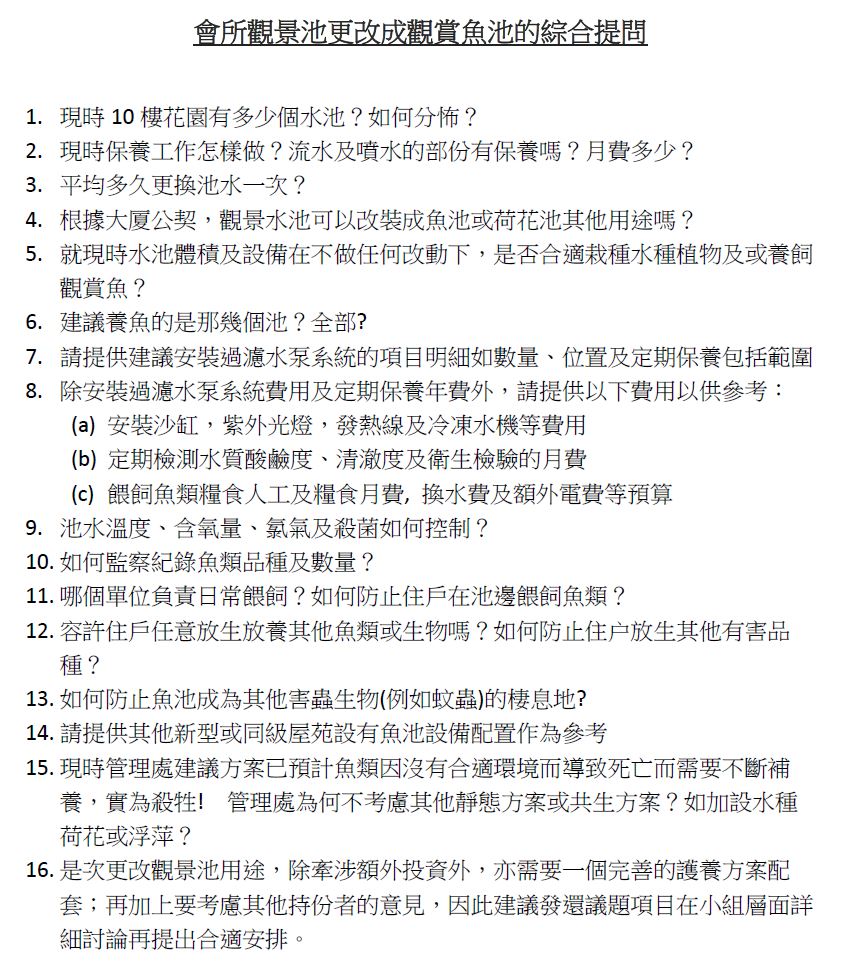
按管理處一貫立場是在屋苑規劃內是沒有魚池設施的,以往養魚只是順應住戶要求。因此只要釐清做法合符公契要求,本人對於更改觀賞池用途是持開放態度的。 如按照管理處建議要再度養魚,額外必須的硬件投資(約十萬元) 便能夠營造出一個適合魚類健康生長環境也尚屬合理 ;而我更關心的是管理處在日常魚池護養軟件流程上的安排及責任問題。因此在收到管理處提供的水池過濾、氣泵報價及投票選項後,我和Vincent曾委員便提出一連串的提問,希望有助委員作出知情決定。 可惜截至會上投票一刻,管理處在我們的催促下仍然沒有給予任何正式回覆, 實在令人氣結!

「魚兒的生命也是命!」對於在欠缺乏整體完善配套方案及管理處以成本效益為由 (補購錦鯉魚的費用有限) 而放棄考慮任何優化工程而繼續養魚,實在不敢苟同!本人與另外兩位委員只好選投了「不養魚亦不增設過濾系統的選項」,希望待工作小組稍後成立後可以作出跟進。至於回復以往「養魚但池內不增設過濾系統的建議」則在四名委員的支持下而通過。 支持的理據包括開村以來水池一直有養魚、 出現集體死魚的情況不常見及屬個別事件、省下額外支出可用作其他維修工程、建議試行一段時間再作檢討等等。
縱使投票結果未盡人意,我亦不忘鄭重地向管理處提出以下兩項建議:
- 考慮在水池中加入水生植物如浮萍,既可淨化水質、提高水中含氧量也可增加觀賞度
- 向負責定期清洗水池的清潔公司提供清晰指引(如謹慎使用有機無害清潔劑、注意水溫及新舊水比例),確保洗池程序符合觀賞魚池要求,有效減低導致大量魚類突然死亡出現的機會。
下次會議日期
暫定於七月中前舉行下一次會議, 詳情有待公佈。 ※
